Instance Verification Kit (IVK)

spin lock @ [66265+34+/linux-3.19-rc1/drivers/scsi/libiscsi.c]
Instance Signature: frwd_lock

The Matching Pair Graph:


Function Name
Control Flow Graph (CFG)
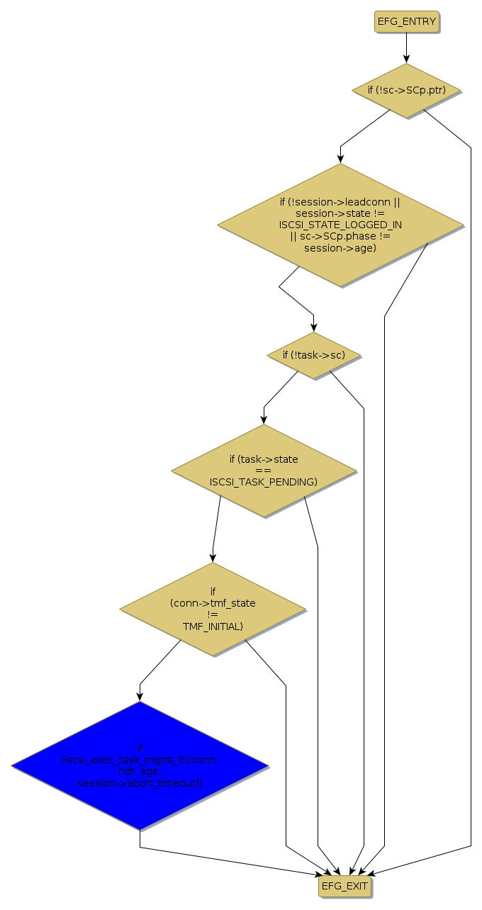
Events Flow Graph (EFG)
Source Correspondence
beiscsi_eh_abort [6667+16+/linux-3.19-rc1/drivers/scsi/be2iscsi/be_main.c]
beiscsi_eh_device_reset [8949+23+/linux-3.19-rc1/drivers/scsi/be2iscsi/be_main.c]
iscsi_eh_abort [57651+14+/linux-3.19-rc1/drivers/scsi/libiscsi.c]
iscsi_eh_device_reset [61408+21+/linux-3.19-rc1/drivers/scsi/libiscsi.c]
iscsi_eh_target_reset [65864+21+/linux-3.19-rc1/drivers/scsi/libiscsi.c]
iscsi_exec_task_mgmt_fn [48336+23+/linux-3.19-rc1/drivers/scsi/libiscsi.c]